1.同类型对比
经过我的拆解和使用发现,大多淘宝卖的产品,或开源USB电流计,基本都直接1个电阻采样,然后接1个采样芯片例如INA226就完事儿了。但是现实电流小数点居然能显示小数点后5 6位之多,单单就论电流测量来说,这明显是不合理的。
从以下几个点来分析:
在 INA226 的 16 位 ADC 下,如果满量程是 5A,其物理最小分辨力仅为 $5A / 65536 \approx 76 \mu A$。显示出小数点后 6 位($1\mu A$)纯粹是靠软件插值出来的虚假位数,没有物理意义。
采样电阻大小选择问题,如果电阻大(如 $1\Omega$):测量 $1\mu A$ 产生 $1\mu V$ 压降,接近芯片偏置电压,且测量 5A 时功耗高达 $25W$,电阻会瞬间烧毁或因温漂导致巨大误差。而如果果电阻小(如 $10m\Omega$):测量 5A 没问题,但测量 $1\mu A$ 时,产生的压降仅为:
$$V_{drop} = 1\mu A \times 0.01\Omega = 10nV$$
INA226 的失调电压(Offset Voltage)典型值为 $\pm 2.5 \mu V$ , 手册中最大值为$10 \mu V$。$10nV$ 的信号完全淹没在误差里。
环境干扰。即便使用 20ppm 的低温漂电阻,电流从小变大导致的发热也会引起阻值微小波动。对于 $1\mu A$ 级别的测量,这种波动足以让读数乱跳。
2.电流采样设计
针对上诉问题,所以需要参考 合宙 Power CC 的分档位电流测量思想来进行电流分段测量。
三段式采样电路,配合 INA190 放大器实现高精度电流监测。至于MOS管自动换挡逻辑,详见代码,目前是简单的滞回(Hysteresis)切换逻辑。
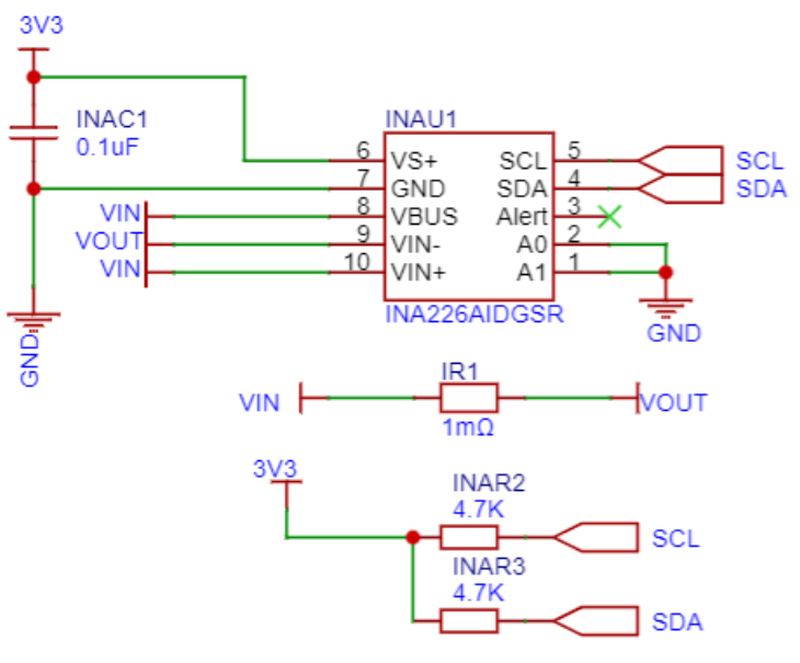
本产品的框图如下图所示,使用3个电阻进行电流的分档采样,可以根据电流大小更换电流通路,然后选择不同的ADC通道进行数据分析。选择INA190的原因是因为差分电压采样,输入偏置电流仅为 0.5 nA (典型值) 。对比便宜一些的INA199,INA199输入呈阻性,会有 $\mu A$ 级别的漏电流。
但不过,怎么样根据数据结果自动调节档位这个就是一个好问题了,各位开发者发烧友可以自行看代码进行学习更改~欢迎去自由添加DIY和更改UI和控制逻辑~

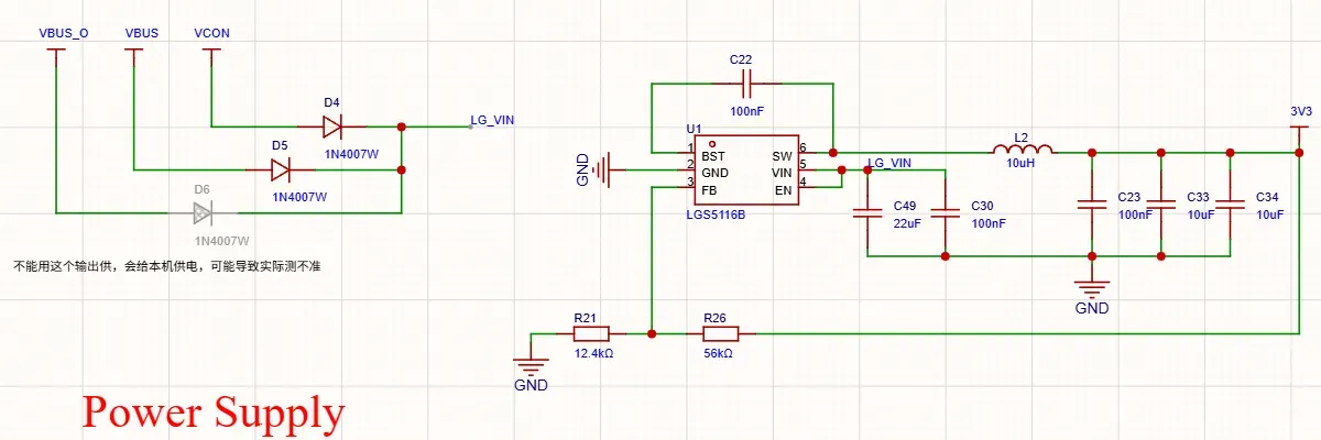
3.供电部分
使用2路竞争供电,二极管防止电流倒灌,即USB通信口可以给PowerPico系统供电,电源输入口也可以给系统供电。由于输入端子提供的电流的位置,不经过采样电阻,所以不会影响输出电流采样。

当然,虽然这样做供电方便了,但是当使用输入口供电时, 输入电流 并不等于 输出电流,而是 输出电流 + PowerPico系统耗电 了。PowerPico测量的显示的是输出电流,这一点要注意。
4.USB传输
硬件原理图和PCB走线详见立创开源硬件平台的Power-Pico工程。

下位机利用USB的CDC(Communication Device Class)类协议,使嵌入式设备能够通过USB与计算机进行串行通信,即USB模拟串口(Virtual COM Port, VCP)。之所以使用USB bulk传输,是因为速度较快,稳定性高,所以替代了直接使用串口,而且不用多加一个 CH340 芯片。“高速 ADC 数据连续上传 + 低丢包”的工况需求时,USB 明显优于 UART。
在高速 ADC 连续采样场景下,若串口链路频繁出现传输错误,上位机需要抛出错误数据,Power-Pico实测使用 1.5M 波特率的 UART 时,接近 2.3% 数据丢失。
| 对比项 | 串口(UART) | USB(CDC/Bulk) |
|---|---|---|
| 吞吐量 | 受波特率限制明显,常见 921600/2M | 全速 USB 理论 12 Mbps(实际可用远高于常见 UART),更适合大吞吐量 |
| 可靠性 | 抗干扰能力受布线与电气环境影响较大,错误后常出现丢包/错帧 | USB 协议层有 CRC 与重传机制,整体误码与丢包风险更低 |
| 复杂度 | 实现简单,资源占用低,调试门槛低 | 协议栈更复杂,需要 USB 描述符、端点与类驱动配置 |
| 成本 | 需要CH340等芯片进行UART转USB | 可省去 CH340 等转换芯片,直接连电脑,但要求 USB 规范布线 |
| 应用 | 低~中速遥测、参数配置、日志输出 | 高速采样数据上传、波形/流数据、长时间稳定采集 |

